数字家庭是以住宅为载体,利用物联网、云计算、大数据、移动通信、人工智能等新一代信息技术,实现系统平台、家居产品的互联互通,满足用户信息获取和使用的数字化家庭生活服务系统。
目录
政策梳理
指导意见、试点、经验做法清单
标准指南
国家标准、团体标准、地方标准
地方经验
福建、四川、辽宁、广东
政策梳理
1
●
住房和城乡建设部等部门
《关于加快发展数字家庭 提高居住品质的指导意见》
建标〔2021〕28号
2021年4月6日
向上滑动阅览
近年来,信息技术发展迅速,数字家庭的功能和服务内容不断扩充,但还存在发展不平衡、住宅和社区配套设施智能化水平不高、产品系统互联互通不够等问题。为落实党中央、国务院扩大内需和发展数字经济战略决策部署,加快发展数字家庭,提高居住品质,改善人居环境,提出以下意见:
一、总体要求
(一)指导思想。以习近平新时代中国特色社会主义思想为指导,全面贯彻落实党的十九大和十九届二中、三中、四中、五中全会精神,立足新发展阶段、贯彻新发展理念、构建新发展格局,坚持以人民为中心,坚持系统观念,统筹推进高质量发展,深化住房供给侧改革,深度融合数字家庭产品应用与工程设计,强化宜居住宅和新型城市基础设施建设,提升数字家庭产品消费服务供给能力,提高便民服务水平,适应消费升级趋势和疫情防控常态化要求,不断满足人民日益增长的美好生活需要。
(二)基本原则。
——坚持市场主导,政府引导。充分发挥市场在数字家庭发展中的主导作用,更好发挥政府在规划布局、安全保障、政策制定等方面作用,推动形成多元化参与协同机制。
——坚持因地制宜,系统推进。立足于城市基础条件和消费现状,做好统筹规划,突出重点,按需求分类发展,鼓励试点先行,推动数字家庭应用落地。
——坚持融合共享,创新发展。强化跨领域跨行业产品与平台互联互通,推动新一代信息技术、互联网协议第六版(IPv6)与智能家居的协同应用,带动相关产业融合发展,营造跨界应用的产业生态。
——坚持安全可靠,绿色发展。强化网络和信息、文化和宣传安全管理,切实保护居民隐私,保障数字家庭产品和系统网络安全,严格遵循绿色低碳循环的基本要求,提高能源资源利用效率。
(三)发展目标。到2022年底,数字家庭相关政策制度和标准基本健全,基础条件较好的省(区、市)至少有一个城市或市辖区开展数字家庭建设,基本形成可复制可推广的经验和生活服务模式。到2025年底,构建比较完备的数字家庭标准体系;新建全装修住宅和社区配套设施,全面具备通信连接能力,拥有必要的智能产品;既有住宅和社区配套设施,拥有一定的智能产品,数字化改造初见成效;初步形成房地产开发、产品研发生产、运营服务等有序发展的数字家庭产业生态;健康、教育、娱乐、医疗、健身、智慧广电及其他数字家庭生活服务系统较为完善。
二、明确数字家庭服务功能
(一)满足居民获得家居产品智能化服务的需求。包括居民更加便利地管理和控制智能家居产品,智能家居产品与家居环境的感知与互动,防范非法入侵、不明人员来访,居民用电、用火、用气、用水安全,以及节能控制、环境与健康监测等。
(二)满足居民线上获得社会化服务的需求。包括居民更加便利地获得建筑设施维修、家政、医疗护理等上门服务,以及自然灾害预警提醒、教育、餐饮外卖、养老助残、医疗咨询、预约诊疗、居家办公、快递收寄、电子商城、房屋租赁、交通出行、旅游住宿、影音娱乐、健身指导等服务。
(三)满足居民线上申办政务服务的需求。包括公共教育、劳动就业、社会保障、民政事业、医疗健康、住房保障、广播电视、文化体育等政务服务事项进家庭,充分利用智能家居产品,联动当地政务服务平台,实现线上“一屏办”“指尖办”“电视办”。
三、强化数字家庭工程设施建设
(一)加强智能信息综合布线。加大住宅和社区的信息基础设施规划建设投入力度,实现光纤宽带与第五代移动通信(5G)等高速无线网络覆盖,广播电视光纤与同轴电缆入户。鼓励开展光纤到房间、光纤到桌面建设,着力提升住宅户内网络质量。推动三网融合,推广住宅户内综合信息箱应用,提升满足数字家庭系统需求的电力及信息网络连接能力,预留充足的数字家庭接口和线路。
(二)强化智能产品在住宅中的设置。对新建全装修住宅,明确户内设置楼宇对讲、入侵报警、火灾自动报警等基本智能产品要求;鼓励设置健康、舒适、节能类智能家居产品;鼓励预留居家异常行为监控、紧急呼叫、健康管理等适老化智能产品的设置条件。鼓励既有住宅参照新建住宅设置智能产品,并对门窗、遮阳、照明等传统家居建材产品进行电动化、数字化、网络化改造。
(三)强化智能产品在社区配套设施中的设置。对新建社区配套设施建设,明确要求设置入侵报警、视频监控等基本智能产品要求,保障消防通道畅通,提升社区安防水平;养老设施应配置健康管理、紧急呼叫等智能产品,提升社区适老化水平;鼓励建设智能停车、智能快递柜、智能充电桩、智慧停车、智能健身、智能灯杆、智能垃圾箱等公共配套设施,提升智能化服务水平。鼓励既有社区参照新建社区设置基本智能产品,并对养老设施和公共配套设施进行数字化改造。
四、完善数字家庭系统
(一)加强数字家庭系统基础平台建设。强化平台建设工作指引,细化数字家庭功能设置,支持建设开放的数字家庭基础平台。以数据集成、应用集成等技术手段,提高平台接收、分析、处理数据的能力,推动服务精细化,提升居民生活智慧化、便利化。
(二)加强与相关平台对接。推进数字家庭系统基础平台与新型智慧城市“一网通办”“一网统管”、智慧物业管理、智慧社区信息系统以及社会化专业服务等平台的对接,开放信息接口,在遵循信息安全与隐私保护的前提下,推动信息资源共享,保障居民更加安全便利地获得政务、社会和产品智能化服务。
(三)推进智能家居产品跨企业互联互通和质量保障。规范智能家居系统平台架构、网络接口、组网要求、应用场景,推动智能家居设备产品、用户、数据跨企业跨终端互联互通,打破不同企业智能家居产品连接壁垒,提升智能家居系统平台、设备产品、应用等对IPv6的支持能力,提高设备兼容性。鼓励符合条件的检测认证机构开展产品检测和认证,保障产品质量。
(四)强化网络和数字安全保障。数字家庭系统应同步规划、同步建设、同步使用网络安全技术。按照法律法规规定和国家强制性标准要求,采取技术等必要措施,保障数字家庭系统安全稳定运行,防止信息泄露、损毁、丢失,确保收集、产生数据和个人信息安全。遵守密码应用规定,形成安全可控完整的产业生态系统。
五、加强组织实施
(一)加强组织领导。各地要高度重视数字家庭工作,各有关部门要在同级党委和政府领导下,建立协同机制,形成工作合力,以城市或市辖区为单元,综合利用信息化资源,推动数字家庭系统基础平台建设,强化工程规划建设管理,引导相关市场主体立足居民消费新需求,推动数字家庭产业协同发展。
(二)加强科技支撑。充分发挥行业领先企业及科研机构作用,加大数字家庭系统关键技术研发,鼓励开展产学研用基础软件与应用平台研发。加快开展环境质量监测、人体位置及行为状态获取等新型传感技术研发,重点推进核心芯片、部件、安全等关键技术创新,构筑自主创新技术产业体系。
(三)完善标准体系。开展数字家庭标准体系研究,完善智能家居规划设计、安装施工、运营服务等标准,制定综合信息箱等设施配置标准。完善智能产品、数字家庭场景、智能家居,以及广播电视、通信与数据技术要求、系统功能要求等标准,优先制定安全与隐私保护、设备互联互通与数据共享等关键标准。充分发挥社会团体作用,鼓励制定快速适应技术发展与市场需求的团体标准,加大标准供给。
(四)加强人才培养。重视数字家庭产业人才队伍建设,把人才作为支撑数字家庭发展的第一资源。建立多层次人才培养体系,储备相关专业人才。支持与高校、科研院所共建共享产学研用协同创新平台,与职业院校开展产教融合,合作培养技术技能人才。
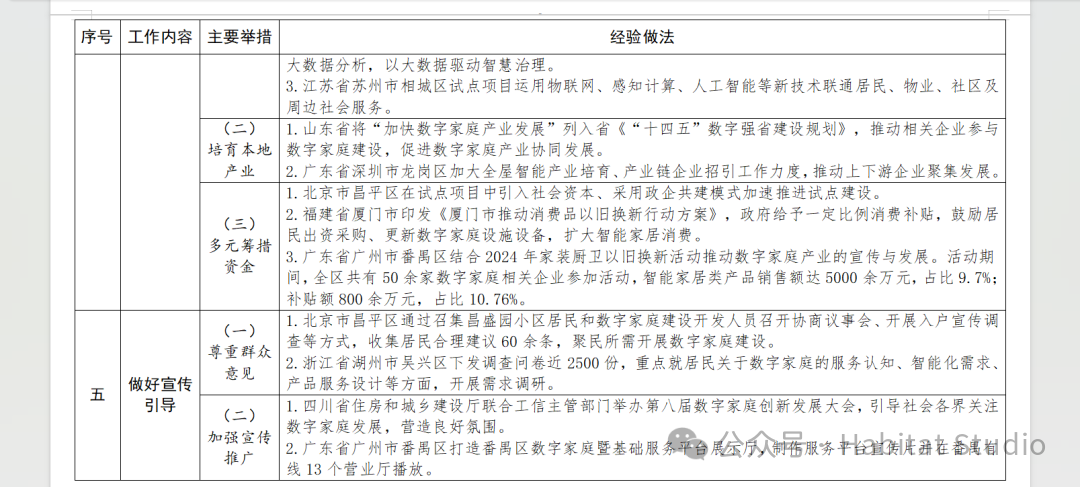
(五)做好宣传引导。坚持党建引领,充分发挥各级政府和社区组织作用,开展加快发展数字家庭政策宣传贯彻、技术指导、交流合作与成果推广活动。引导人民群众广泛参与,加强国际交流与合作,营造数字家庭健康发展的良好环境。
住房和城乡建设部 中央网信办 教育部 科技部 工业和信息化部 公安部 民政部 人力资源社会保障部 交通运输部 商务部 文化和旅游部 卫生健康委 应急部 市场监管总局 广电总局 体育总局
查看原文
https://www.gov.cn/zhengce/zhengceku/2021-04/17/content_5600311.htm
2
●
住房和城乡建设部办公厅 工业和信息化部办公厅
《关于开展数字家庭建设试点工作的通知》
建办标函〔2022〕296号
2022年08月18日
二、试点时间、内容
试点自2022年8月开始,为期3年。以居住社区为单元:重点开展以下工作:
(一)加强综合布线与互联互通。加大住宅和社区信息基础设施建设力度,开展智能信息综合布线,部署感知终端,做好智能家居产品数据汇聚,推广综合信息箱应用,实现光纤宽带和第五代移动通信(5G)等高速无线网络覆盖。推动智能家居产品、用户、数据跨企业互联互通,推动互联网协议第六版(IPV6)与智能家居的协同应用。
(二)建设系统平台。建设开放的数字家庭系统基础平台,加强与智慧物业管理、智慧社区信息系统以及社会化专业服务平台等的对接,满足居民线上获得政务、社会和产品智能化服务等需求。强化网络和信息安全保障,通过建设密码服务平台等技术措施,保障数字家庭系统安全稳定运行。
(三)完善社区服务和提升智能化水平。结合完整居住社区建设,通过社区与家庭信息深度融合,扩充数字家庭功能和服务内容。推动家居产品和社区安防、适老化、停车、快递柜等公共配套设施数字化、智能化,完善线上服务功能。

查看原文
http://www.satlla.cn/lists/detail/id/325.html
3
●
住房城乡建设部标准定额司
《关于印发数字家庭建设可复制可推广经验
做法清单(第一批)的通知》
建司局函标〔2024〕169号
2024年10月10日
根据《住房城乡建设部办公厅 工业和信息化部办公厅关于开展数字家庭建设试点中期评估的通知》(建办标函〔2024〕163号)要求,为指导各试点地区科学有序建设数字家庭,加强试点示范宣传推广,我司会同工业和信息化部科技司总结了各试点地区在组织实施、科技支撑、基础设施建设、平台互联互通、应用场景拓展、产业培育等方面的经验做法,经商,形成《数字家庭建设可复制可推广经验做法清单(第一批)》,现印发给你们,请结合实际学习借鉴。


查看原文
https://www.mohurd.gov.cn/gongkai/zc/wjk/art/2024/art_03d48468cf504caaa030f8cb738e0a2b.html
4
●
住房城乡建设部标准定额司
《关于印发数字家庭建设可复制可推广经验
做法清单(第二批)的通知》
建司局函标〔2025〕81号
2025年5月30日
根据《住房城乡建设部办公厅 工业和信息化部办公厅关于开展数字家庭建设试点工作的通知》(建办标函〔2022〕296号)要求,为指导各试点地区科学有序建设数字家庭,加强试点示范宣传推广,我司根据各地报送的2024年工作总结并结合调研情况,梳理形成了《数字家庭建设可复制可推广经验清单(第二批)》。现印发给你们,请结合实际学习借鉴。



查看原文
https://www.mohurd.gov.cn/gongkai/zc/wjk/art/2025/art_04d55f6515674543b292b6bc13c1ae6c.html
标准指南
1
●
《智慧城市 建筑及居住区 第2部分:智慧社区评价》
国家标准
GB/T 42455.2-2024

2
●
《智慧家居设计标准》
团体标准
T/CECS 554-2018

3
●
《智慧住区建设评价标准》
团体标准
T/CECS 526-2018

4
●
《智慧住区设计标准》
团体标准
T/CECS 649-2019

5
●
广东省《数字家庭建设评价标准》
地方标准
2025年5月26日
目 次
1 总则
2 术语和缩略语
3 基本规定
4 评价与等级划分
5 基础设施
6 健康
7 舒适
8 智慧便捷
9 安全
10 绿色低碳
附录A 数字家庭评分评价表
查看原文
https://www.mohurd.gov.cn/xinwen/dfxx/art/2025/art_03eca62c7ec7496fb43e3eab6bfd0a07.html
6
●
山东省《智慧住区评价标准》
地方标准
DB37/T 5240-2022
目 次
1 总则
2 术语
3 基本规定
4 基础设施
5 综合信息服务平台
6 住区服务
7 住区管理
8 特色创新
附录A 智慧住区评价表
查看原文
https://std.samr.gov.cn/db/search/stdDBDetailed?id=0EA8236BB0E47B5BE06397BE0A0A2001
7
●
江苏省《智慧家居工程设计标准》
地方标准
DB32/T 4072-2021
目 次
1 范围
2 规范性引用文件
3 术语和定义
4 基本规定
5 技术架构
6 功能要素
7 设备配置
8 安全、供电及接地
查看原文
https://std.samr.gov.cn/db/search/stdDBDetailed?id=C959F6C11A0DF1C0E05397BE0A0A3F73
地方经验
1
●
《厦门市海沧区数字家庭试点工作实施方案》
厦建物〔2022〕36号
2022年12月08日
向上滑动阅览
为贯彻落实党中央、国务院关于扩大内需和实施数字经济发展战略部署,推进数字家庭建设,提高居住品质,改善人居环境,根据《住房和城乡建设部等部门关于加快发展数字家庭提高居住品质的指导意见》(建标〔2021〕28号)、《住房和城乡建设部办公厅 工业和信息化部办公厅关于开展数字家庭建设试点工作的通知》(建办标函〔2022〕296号),制定本实施方案。
一、指导思想
全面贯彻党的二十大精神,坚持以人民为中心,构建新发展格局,统筹推进高质量发展,深化住房供给侧改革,深度融合数字家庭产品应用与工程设计,强化宜居住宅和新型城市基础设施建设,提升数字家庭产品消费服务供给能力,提高便民服务水平,不断满足人民日益增长的美好生活需要,增进民生福祉。
二、试点目标
2025年8月前,探索形成可复制可推广的数字消费模式,推动构建比较完备的数字家庭标准体系。实现海沧区新建全装修住宅和社区配套设施,全面具备通信连接能力,拥有必要的智能产品;既有住宅和社区配套设施,拥有一定的智能产品,数字化改造初见成效;初步形成房地产开发、产品研发生产、运营服务等有序发展的数字家庭产业生态;健康、教育、娱乐、医疗、健身、智慧广电及其他数字家庭生活服务系统较为完善。
三、主要任务
(一)基础设施建设部分
加大住宅和社区信息基础设施建设力度,开展智能信息综合布线,部署感知终端,做好智能家居产品数据汇聚,推广综合信息箱应用,实现千兆光网和第五代移动通信(5G)等高速无线网络覆盖,安装e政务自助机,e政务自助机应包含交警、出入境、房管等服务。推动智能家居产品、用户、数据跨企业互联互通,推动数字家庭固定终端设备全面支持IPV6,实现推动互联网协议第六版(IPV6)与智能家居的协同应用。
(二)数字家庭平台建设部分
建设开放的数字家庭系统基础平台,加强与智慧物业管理、智慧社区、智慧养老、智慧健康等信息系统以及社会化专业服务平台等的对接,满足居民线上获得政务、社会和产品智能化服务等需求。推动数字家庭平台应用,强化物业、健康、教育、养老、娱乐、医疗、健身、智慧广电及其他生活服务行业与数字家庭行业跨领域创新融合。
(三)新建住宅部分
2023年起海沧区招拍挂出让的商品住房用地,应满足居民获得家居产品智能化服务的需求,引导新建住宅在一次性装修中增加必要的智能产品。包括居民更加便利地管理和控制智能家居产品,智能家居产品与家居环境的感知与互动,防范非法入侵、不明人员来访,居民用电、用火、用气、用水安全,以及节能控制等。
(四)既有住宅部分
1.示范启动阶段(2023年底前)。结合老旧小区改造、完整社区建设等工作,探索引入社会资本参与海沧区禹洲尊海小区智能化改造,邀请有意向的相关厦门本土企业协助开展智能家居应用场景线下体验点,延伸惠民利民的智慧生活应用场景,建设数字家庭改造示范小区。按照“边试点、边总结、边评估、边推广”的原则,将示范区范围延伸至未来海岸社区数字化建设,完善家庭网络基础设施,提高满足数字家庭提升需求的电力及信息网络连接基础能力。
2.增点扩面阶段(2024年底前)。充分归纳提炼试点工作的成功经验和做法,全面启动海沧区全域城市社区数字家庭建设工作。充分调动房地产开发、产品研发生产、运营服务相关市场主体参与数字家庭建设。加大对优秀项目、典型案例的宣传力度,着重在嵩屿街道推广一批数字家庭示范小区,培育一批新型消费示范小区和领先企业,提高社会各界对数字家庭建设工作的认识和理解,着力引导群众转变观念,形成社会各界支持、群众积极参与的浓厚氛围,树立良好社会经济效应,形成可复制、可持续的试点经验和生活模式。
3.巩固深化阶段(2025年底前)。基本实现海沧区全域城市社区数字家庭建设,构建起完备的数字家庭相关政策制度和标准体系。
四、组织保障
(一)明确职责分工
建立“市级指导、区级统筹、街道牵头、社区协同、业主参与、企业配合”的试点工作推进机制。海沧区政府要落实试点主体责任,成立海沧区数字家庭试点建设工作领导小组,结合试点区域特色出台政策,全程统筹协调推进试点项目建设,市级相关部门按照职责分工加强指导、密切配合、合力推进。
(二)制定改造方案
海沧区政府牵头,区建设、发改、财政、资源规划、市政、街道、社区等相关部门,以及项目具体实施单位、居民代表等参与配合组成街道工作专班,按照“一社区一方案”的原则,依照“加大住宅和社区信息基础设施建设力度,部署感知终端,强化户外公共区域数字化提升,引导户内智能家居覆盖”的标准,引入金融机构、基础通信运营商、社会资本结合小区居民问卷摸底户内智能信息综合布线、智能家居增设意愿,制定具体改造方案和家庭消费奖补方案,形成数字家庭建设项目清单。
(三)落实资金保障
探索建立“政府奖补一点,企业让利一点,居民自费一点”合理共担的资金筹措机制。新建住宅部分,由开发建设单位出资全面落实项目的通信连接铺设,为智能产品应用奠定基础。既有住宅部分,符合老旧小区改造范围的,按照老旧小区改造资金机制执行;业主户内智能产品消费部分,立足居民消费新需求,海沧区政府给予一定比例消费补贴,鼓励居民出资采购户内智慧家庭设施设备,推动数字家庭产业协同发展。积极引入社会资本以市场化方式参与数字家庭试点工作,探索由社会资本通过“投资-建设-运营”的方式出资建设和维护数字家庭平台及相关配套设施设备,政府通过长期专营服务设施落实投资权益及政府采购公共管理智能化服务方式予以补偿和激励,推动社会资本实现“微利可持续”的模式。
(四)加强施工管理
项目的实施参照老旧小区改造工程建设机制执行。区建设局指导街道办事处(镇人民政府)会同施工单位科学制定施工方案,确保施工质量和安全文明施工,减少施工扰民;施工现场要公布投诉热线电话、明确现场联络人,接受居民群众投诉、咨询及监督;项目完工后,由街(镇)组织区建设局、社区、业主委员会(居民自治小组或业主代表)和设计、施工、监理、智能产品等单位共同验收。倡导由一家网络通信企业牵头组织实施通信管线集中整改,统一清理未按期完成割接或无主的网络通信线路。设计、施工、智能产品等技术团队要现场提供全过程技术服务。加强施工现场管理,强化对隐蔽工程全过程监管。
(五)持续宣传推广
试点过程中,海沧区人民政府、各有关部门要边实施边总结,充分归纳提炼试点工作的成功经验和做法,及时总结评估,复制推广。要加大对优秀试点示范项目、典型案例的宣传力度,结合数字家庭智能家居线下体验馆以及线上体验模型展示,提高社会各界支持、居民积极参与的浓厚氛围,提升数字家庭产品消费服务供给能力,促进形成良好社会经济效应。
查看原文
https://haicang.xmnn.cn/shgg/202212/t20221227_5540635.htm
2
●
《四川省数字家庭建设指南(试行)》
川建标发〔2024〕33号
2024年03月14日
一、总体要求
二、数字家庭系统框架
数字家庭系统框架,由两建设和三服务组成(图 1)。两建设,包括数字家庭工程设施建设和数字家庭系统基础平台建设。三服务,包括全屋智能产品服务、线上社会化服务和线上政务服务。

(一)推进基础设施工程建设。
(二)建设数字家庭系统基础平台。
(三)满足居民获得家居产品智能化服务的需求。
(四)满足居民获得线上社会化服务的需求。
(五)满足居民线上申办政务服务的需求。
三、建设内容
(一)数字家庭工程设施建设
1.网络基础设施基本要求
2.家庭接入和内部网络基础设施基本要求
3.光纤到户(FTTH)
4.光纤到房间(FTTR)
5.室内布线系统
6.智能模块建设和控制要求
7.机房工程
(二)数字家庭系统基础平台建设
1.数字家庭系统基础平台构成及功能
2.运营云平台
3.家庭云平台
4.接口管理
5.满足四川省智慧平安小区数据汇聚要求
(三)全屋智能产品、线上社会化和线上政务服务
1.全屋智能产品服务
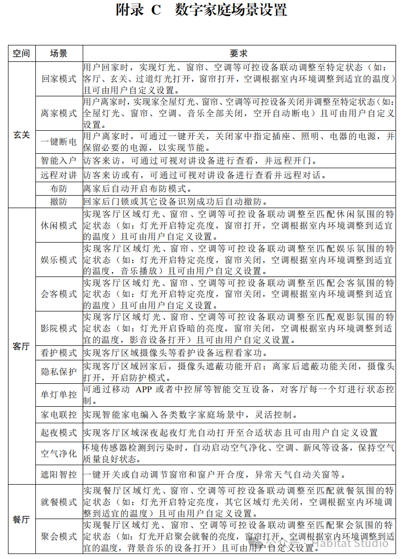
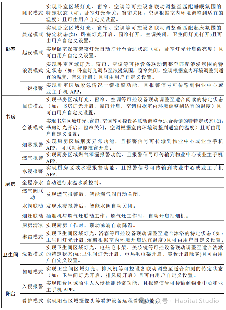
(1)智能照明(2)智能安防(3)智能家电(4)智能环境调节(5)智能音视频(6)智能健康(7)生命守护(8)其他扩展
2.线上社会化服务
(1)提供一刻钟便民生活圈线上服务。
(2)提供丰富的社会化服务。
3.线上政务服务
(1)数字家庭逐步实现线上政务服务办理。
(2)对接政府“一网通办”,实现政务申请居家线上办理。
四、安全保障体系
(一)安全设备的设置
1.烟感、燃气泄漏探测。2.漏水、浸水监测。
(二)基础设施的物理安全
(三)系统基础平台的安全
1.系统安全 2.网络安全 3.信息安全 4.家庭云平台安全 5.运营云平台安全 6.安全审计 7.安全运维
五、运行效用评价


附件:四川省数字家庭全屋智能工程及产品服务技术资料


查看原文
https://jst.sc.gov.cn/scjst/otherDocument/2024/3/15/b45d03b463cc47db9e4a717e7eb7d90e.shtml
3
●
辽宁省《关于组织推荐数字家庭建设试点的通知》
辽住建科﹝2022﹞8号
2022年03月07日
向上滑动阅览
数字家庭系统基础平台基本功能
通过建设开放的数字家庭基础平台,推动智能家居设备产品、用户、数据跨企业跨终端互联互通,与新型智慧城市、物业管理、社区信息系统以及社会化专业服务平台等对接,为用户提供更加安全便利的智能化服务。
一、家居设备智能化服务功能
通过配置综合信息箱、家庭布线和家庭网络终端等实现智能设备的连接和控制,包括楼宇对讲、入侵报警、火灾自动报警等基本智能安防产品,健康、舒适、节能类智能家电产品,居家异常行为监控、紧急呼叫、健康管理等适老化智能产品,以及智能门窗、遮阳、照明等家居建材产品。典型应用如下:
设备管理:对家庭设备进行添加、删除和更改。如在APP中增加空调设备、照明设备等。
设备控制:远程和集中控制家庭设备的状态。如通过手机打开或关闭空调、地暖等。
报警反馈:当家庭内部传感器设备检测异常,或者设备状态异常时,自动向手机APP发送报警状态信息,提示用户进行干预。
二、政务服务居家办功能
通过联动当地政务服务平台,实现线上申办政务服务,包括公共教育、劳动教育、社会保障、民政事业、医疗健康、住房保障、广播电视、文化体育等地方政务网上办事大厅的服务功能。典型应用如下:
政务服务:包括社会保障、住房保障、交通出行、户籍及出入境管理、生育收养、证件办理、线下办理预约等,以及政府公告及市民热线、咨询建议、随手拍等网上互动功能。
公共服务:包括疫情防控健康码、行程卡、不动产登记查询、公积金查询、医疗急救及预约挂号、职业资格考试查询、市政缴费及服务保修等公共信息服务。
基层治理:社区、居委会等通知通告,管理制度和措施发布及信息报送和投诉建议。
三、社会化服务线上办功能
通过对接智慧物业管理、社区信息系统以及社会化专业服务平台,满足居民线上获取社会化服务的需求,包括餐饮外卖,医疗咨询、快递收寄、房屋租赁,健身指导等服务。典型应用如下:
物业管理:办理物业费用缴纳、停车及访客管理、意见及建议反馈、以及对物业服务质量进行评价等。
家庭报修:用户提交报修申请,或授权智能家居传感器自动反馈水浸、火灾等应急状态,生成服务工单,由物业服务单位及时处理并反馈结果。
家政服务:住户发布家政服务需求,在线与合格的注册登记服务人员或机构洽商完成委托。
商业服务:提供社区本地化购物及配送、教育、娱乐、健康等各类生活服务。
查看原文
https://zjt.ln.gov.cn/zjt/tfwj/cswj/D3988DD865B842F491524F6D95EE00D4/index.shtml
4
●
深圳龙岗区
广东省住房和城乡建设厅
2024-09-29

全屋智能重点实验室

龙岗区秋港花园全景图
来源:广东省住房和城乡建设厅网站
技术引领,创新驱动产业共荣发展:龙岗区充分发挥好本地数字化产业优势,发挥行业领先企业及科研机构作用,通过与华为全屋智能紧密合作,以鸿蒙系统为底座,依托其自主可控的连接技术,强化技术创新、加大数字家庭系统关键技术研发,鼓励开展产学研用基础软件与应用平台研发,构筑自主创新技术产业体系。2023年2月,由深圳市住房和建设局、龙岗区人民政府、华为终端有限公司等合作共建的方舟壹号空间智能开放实验室正式揭牌运营。实验室首期占地8600 ㎡,涵盖了产业生态发展区、产业成果展示区、联创开放实验室三大功能区域,从标准研究、场景创新、方案孵化、商业模式到商业落地等环节,可实现全实景沉浸式体验,包含别墅、公寓、酒店、办公室、学校、康养等各种生活和行业空间。
政策指引,赋能优化行业营商环境:2023年1月,龙岗区印发实施《加快发展数字家庭提高城区建筑智能化品质的工作方案》,从招商引资、试点项目推进、商业项目推广、公共配套设施推广、政策研究、智能空间实验基地建设等6方面明确全区数字家庭建设试点具体任务;2024年以来发布《关于全面推广应用全屋智能的通知》及《公共服务项目全屋智能建设标准指引》,结合应用场景需求特点,推动在学校、文体中心、养老院等房建类公共配套设施,指导辖区政府投资项目推广应用全屋智能;目前龙岗区正在加快编制出台《龙岗区保障性住房项目全屋智能应用技术指引(试行版)》,为保障性住房的智能化场景、设备配置选择、建设及验收提供指引,多维度发力探索数字家庭建设推广模式。
示范落地,深挖场景支持产业拓展:在住房领域,龙岗区推动辖区6个小区约7000套保障性住房试点应用全屋智能。其中,纳入全国数字家庭建设试点的阿波罗未来产业城配套人才住房项目数字家庭板块基本完工,将提供957套满足政务互通硬件要求的数字家庭建设试点房屋,配备综合信息箱、智能中控(网关)、一键报警器、燃气探测器等设备,打造具备全屋智能、户内安防和智慧物业管理等功能的智能化保障性住房。秋港花园作为目前全国范围内整体按照数字家庭标准建设的最大体量的保障性住房项目,室内配置高速Wi-Fi覆盖、离人感应自动节能、人脸识别自动开锁、照明暖通精细调控等,智能化生活场景成为小区居民未来生活的标配。
培育生态,促进产业企业集聚发展:龙岗区以建设深圳建筑产业生态智谷为契机,加快构建“数字家庭—智慧楼宇—智慧社区—智慧城市”生态链条,促成头部企业落户,成功推动住房城乡建设部全屋智能重点实验室、低碳建筑工程技术创新中心等科创平台入驻发展,招引全屋智能涉及的智能终端、建筑科技、智能化集成等环节10余家上下游企业落户,引导要素资源、企业、科研平台等进一步集聚。与此同时,龙岗区积极推动全屋智能产业链终端、平台、施工等企业合作,打造全屋智能+建筑施工、采购平台、品牌家居等多种合作模式,构建数字家庭生态链,加快科技赋能传统建筑及家居产业转型,赋能好房子建设。
查看原文
https://zfcxjst.gd.gov.cn/xwzx/tpxw/content/post_4501644.html
5
●
广州番禺区
广东省住房和城乡建设厅
2024-09-28
编制具有前瞻性、可扩展性、统一完善的数字家庭标准体系,发挥科研平台顶层设计的引领作用
针对当前数字家庭产业缺乏融合建筑工程和技术规范的统一标准体系及相应的顶层设计等问题,番禺区联合中山大学国家数字家庭工程技术研究中心,围绕总体规划、模式研究、关键技术等方面,对试点工作提供全过程支撑;在全国智能建筑及居住区数字化标准技术委员会指导下,依托广东省数字家庭标准化技术委员会等专业机构,参与广东省《数字家庭建设评价标准》、广州市《数字家庭建设指引》的编制工作,同步结合试点建设工作,于番禺区内进行宣贯和应用,有效地发挥出建设引领的作用。
依托数字家庭基础平台,提升居家医康养为主的数字家庭服务均等化、普惠化,推动新质生产力加快发展
承办建设数字家庭基础平台,以“1+3+N”为建设思路,即:依托1个基础平台,提高智能化集控、政务服务接入、社会服务整合等3大核心能力,以智慧康养为主融合智慧家居、智慧政务等N个特色应用场景。
智慧家居——智能化集控能力:番禺区通过搭建覆盖全区的数字家庭基础平台,实现智能家居产品与家居环境及体征数据的感知与互动,构建互联互通和数据交互的网络环境。包括用电、用火、用气、用水等安全检测,实现家庭安防设备的全时监控预警,联动业主、物业、政府多方参与,保证数字家庭试点项目的高效运营。
智慧政务——政务服务接入能力:结合番禺区社会管理和公共服务综合标准化国家试点项目“云政务服务晓屋建设与运行”的成果落地,依托番禺融媒体云平台,利用家庭互动电视联动政务晓屋平台,在家庭电视端增加数字晓家应用,推进“居家通办”功能,将普惠型医康养为主的政务服务送进千家万户。
智慧康养——社会服务整合能力:番禺区数字家庭基础平台与普惠型医康养一体化平台实现互联互通,以市桥街先锋社区和大龙街金海岸社区作为数字家庭试点工作切入点,围绕普惠型医康养方面的国家重点研发计划项目,开展数字家庭特色服务,实现居家智能健康监测、健康理疗、养老助残等数字家庭生活体验。

番禺区数字家庭基础平台数据驾驶舱
来源:广东省住房和城乡建设厅网站
面对不同用户群体,从三大方向探索数字家庭的应用实践
面向中老年人群体的实践探索:通过网络运营商和城市活化运营商联合,开展先锋社区居家普惠型医康养国家项目成果应用示范的数字家庭试点项目,打通“数字家庭—智慧社区”内外生态,打造普惠型医康养居家、社区协同便民服务规划个性化试点项目。
面向中青年人才群体的实践探索:2024年以来,在番禺区住房和城乡建设局积极指导下,运营单位多措并举努力提升人才公寓的数字家庭建设水平,以标配、中配、高配三个档次进行数字化升级改造:标配安装了燃气、烟雾、水浸传感器以及SOS紧急求助按钮、智能门锁等共15种数字家庭设施设备;中配增加了智慧中控屏、智能电视、智能晾衣架等共20种数字家庭设施设备;高配增加了智能扫地机器人、离线语音控制面板、智能床垫等共24种数字家庭设施设备。
面向一般群体的实践探索:番禺区以“政府引导、市场主导”为原则推动社会化投资普通住宅小区试点项目的建设,以越秀万博和樾府为例,成功引导和推动房地产开发商参与试点项目建设工作。一期项目交付时全部户型配备燃气报警、一键求助、红外人体感应、智能照明、智能空调、智能门锁等智慧家居设备。该项目与数字家庭基础平台开展对接,通过打造全屋智能家居中控和智慧安防系统,让住户享受数字生活带来的生活便利。全屋智能家居中控,可视对讲集成控制中枢,含语音控制、预呼梯、天使之眼调用等功能。主要应用场景包括全屋无线网络覆盖、厨房燃气探测器、全屋智能照明、智能空调、智能电子密码锁、智能马桶、一键求助按钮等。后续还将通过与数字家庭基础平台的对接应用,探索实现“家庭—小区(物业)—社区”的连接,为居民提供更便捷、更智能的生活空间。
查看原文
https://www.gov.cn/xinwen/2019zccfh/43/index.htm